k8¿­·¢ÌìÉúÓ®¼Ò

È«ÇòODM¡¢OEMºÍEMSÌṩ×îרҵ¡¢×î¿É¿¿ºÍ×îÈ«ÃæµÄµç×ÓÔªÆ÷¼þÅäÌ×ЧÀÍ£¡
×ÉѯÈÈÏߣº 0755-26605389

ÐÂÎÅÖÐÐÄ

¡¾ÐÂÆ·Ðû²¼¡¿´¨ÍÁ΢µç×ÓCA-IF1021Lx-Q1¾ßÓÐÒÖÖÆºÍ½ÐÐѹ¦Ð§µÄ¹ÊÕϱ £»¤LIN ÊÕ·¢Æ÷

×÷ÕߣºÊ×´´ÈË      ʱ¼ä£º2023-12-12 08:21:28

´¨ÍÁ΢µç×ÓCA-IF1021Lx-Q1¾ßÓÐÒÖÖÆºÍ½ÐÐѹ¦Ð§µÄ¹ÊÕϱ £»¤LIN ÊÕ·¢Æ÷ÐÂÆ·Ðû²¼£¡¸Ã²úƷʵÏÖÁË´Ó¾§Ô²Éú²úµ½·â×°²âÊÔÈ«¹ú²ú»¯¡£




01²úÆ·¸ÅÊö



CA-IF1021Lx-Q1 ÊÇÒ»¿îÍâµØ»¥ÁªÍøÂ磨LIN£© ÊÕ·¢Æ÷£¬LIN ÊÇÖ§³ÖÆû³µ³µÔØÍøÂçµÄµÍËÙͨÓÃÒì²½ÊÕ·¢Æ÷£¨UART£©Í¨ÐÅЭÒé¡£CA-IF1021Lx-Q1 ͨ¹ýTXD Òý½Å¿ØÖÆLIN ×ÜÏßµÄ״̬£¬Ê¹Æä¾ß±¸½ÏºÃµÄѹ°ÚÂʺͲ¨ÐÎÕûÐΣ¬ÒÔ¼õÉÙµç´Å·øÉ䣨EME£©£¬²¢Í¨¹ýÆä¿ªÂ©RXDÊä³öÒý½Å±¨¸æ×ÜÏßµÄ״̬¡£


CA-IF1021Lx-Q1 ͨ¹ý¿íÊäÈëµçѹ¹æÄ£À´Ö§³Ö12V Ó¦Ó㬱ðµÄ»¹Ö§³ÖµÍ¹¦ºÄ˯Ãßģʽ¡£¸ÃÆ÷¼þÖ§³Öͨ¹ý´ÓLIN¡¢WAKE_N ºÍSLP_N Òý½Å½ÐÐѵĹ¦Ð§¡£¸ÃÆ÷¼þ¿Éͨ¹ýINH Òý½ÅÑ¡ÔñÐÔÆôÓýڵãÉϱ£´æµÄÖÖÖÖµçÔ´£¬´Ó¶øÔÚÕû¸öϵͳ¼¶±ð¼õÉÙµç³ØµçÁ÷ÏûºÄ¡£


CA-IF1021Lx-Q1 ¼¯³ÉÁËÓÃÓÚ´Ó½ÚµãÓ¦ÓúÍESD ± £»¤µÄµç×èÆ÷£¬´Ó¶ø¼õÉÙϵͳӦÓÃÖÐÍⲿ×é¼þµÄÊýÁ¿¡£Ò»µ©±¬·¢½ÓµØÆ¯ÒÆ»òÕßµçÔ´µçѹ¶Ï¿ª£¬¸ÃÆ÷¼þ¿É±ÜÃâ·´ÏìµçÁ÷¾­LIN Á÷ÏòµçÔ´ÊäÈë¡£



02²úÆ·ÌØÐÔ



ÇкÏÃæÏòÆû³µÓ¦ÓõÄAEC-Q100 ±ê×¼

? ÇÐºÏ LIN2.0¡¢LIN2.1¡¢LIN2.2¡¢LIN2.2A ºÍISO 17987-4:2016(12V)µçÆøÎïÀí²ã£¨EPL£©±ê×¼

? ÇкÏÃæÏò³µÁ¾Ó¦ÓõÄSAE J2602-1 LIN ÍøÂç±ê×¼ºÍÃæÏò³µÁ¾Ó¦ÓõÄSAE J2602-2 LIN ÍøÂç±ê×¼ÇкÏÐÔ²âÊÔ

? Ö§³Ö12V Ó¦ÓÃ

? ¿íÊÂÇéÊäÈëµçѹ¹æÄ££º

     - VBAT ¹æÄ£Îª5.5V ÖÁ27V

? LIN ´«ÊäÊý¾ÝËÙÂʸߴï20kbps

? ÊÂÇéģʽ£º

    - Õý³£Ä£Ê½

    - µÍ¹¦ºÄ´ý»úģʽ

    - µÍ¹¦ºÄ˯Ãßģʽ

? Ö§³ÖµÍ¹¦ºÄģʽ½ÐÐÑ£º

    - ͨ¹ýLIN ×ÜÏßʵÏÖÔ¶³Ì½ÐÐÑ

    - ͨ¹ýWAKE_N Òý½ÅʵÏÖÍâµØ½ÐÐÑ

    - ͨ¹ýSLP_N Òý½ÅʵÏÖÖ±½Ó½ÐÐÑ

? Ö§³Ö3.3V¡¢5V ÊäÈëµçƽ

? ¼¯³É30k¦¸ LIN ÉÏÀ­µç×è

? ʹÓÃINH Òý½Å¿ØÖÆÏµÍ³¼¶¹¦ºÄ

? ÔÚLIN ×ÜÏߺÍRXD Êä³öʵÏÖÉϵç/¶ÏµçÎÞ×ÌÈÅÔËÐÐ

? ± £»¤¹¦Ð§£º¡À42V LIN ×ÜÏßÈÝ´í¡¢42V ¸ºÔØÍ»½µÖ§³Ö¡¢IEC ESD ± £»¤¡¢VBAT ÊäÈë¶ËÉϵÄǷѹ± £»¤¡¢TXDÏÔÐÔ״̬³¬Ê±± £»¤¡¢Èȹضϱ £»¤£¬VBAT¶Ï¿ª»òGND¶Ï¿ªÊ§Ð§·À»¤

? ½áιæÄ££º-40¡ãC ÖÁ 150¡ãC

? ¿ÉÌṩ SOIC(8) ·â×°ºÍÎÞÒýÏß DFN(8) ·â×°



03µä·¶Ó¦ÓÃ



³µÉíµç×Ó×°ÖúÍÕÕÃ÷

? ÐÅÏ¢ÓéÀÖϵͳºÍÒDZí×é

? »ìÏý¶¯Á¦µç¶¯Æû³µºÍ¶¯Á¦×ܳÉϵͳ

? ±»¶¯Äþ¾²

? µçÆ÷


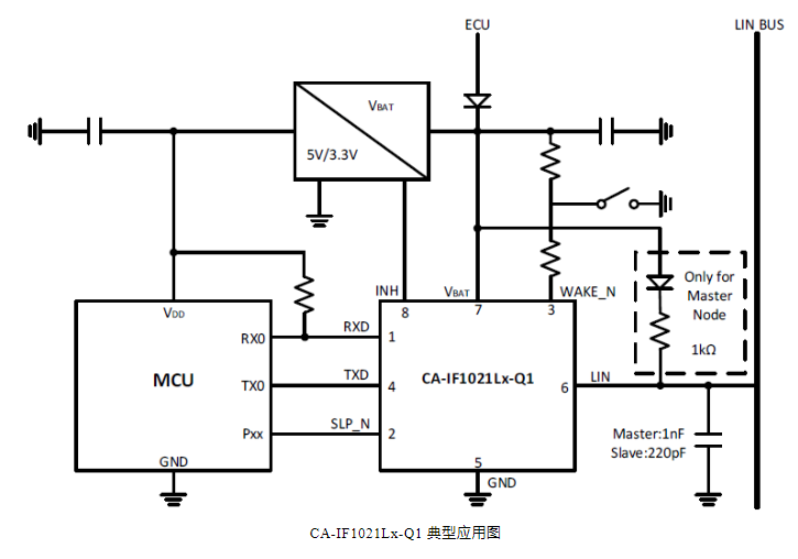
04Ó¦ÓÃͼ



image



ÍøÕ¾µØÍ¼